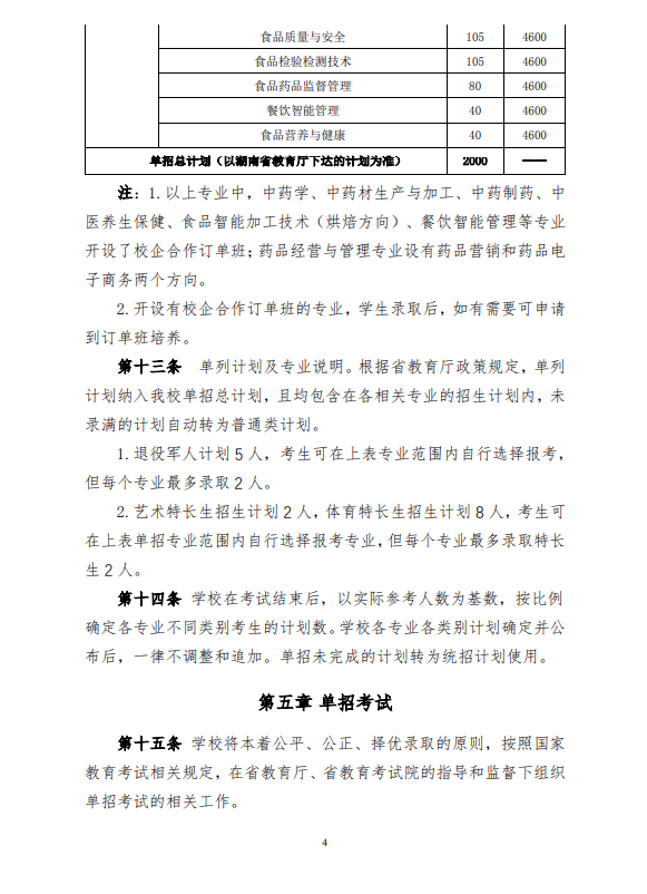
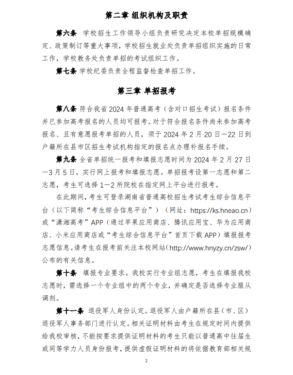
湖南食品药品职业学院
211 |
985 |
双一流 |
医药
湖南省
高职(专科)
省重点
公办
厚德精技善思笃行
0731-83868518,81827309,81827310
http://www.hnyzy.cn/
更多 >
图片
院校首页
历年分数
历年分数
历年分数
普通类
艺术类
体育类
招生计划
院校计划
投档规则(艺术)
投档规则(体育)
招生政策
招生简章
招生资讯
探校攻略
探校攻略
探校攻略
探校攻略
探校攻略
探校攻略
院校首页
> 招生简章
湖南食品药品职业学院2024高职单招简章
2024-01-31 15:46:13 分享至:
招生简章
招生资讯
湖南食品药品职业学院2024高职单招简章
2024-01-31 15:46:13